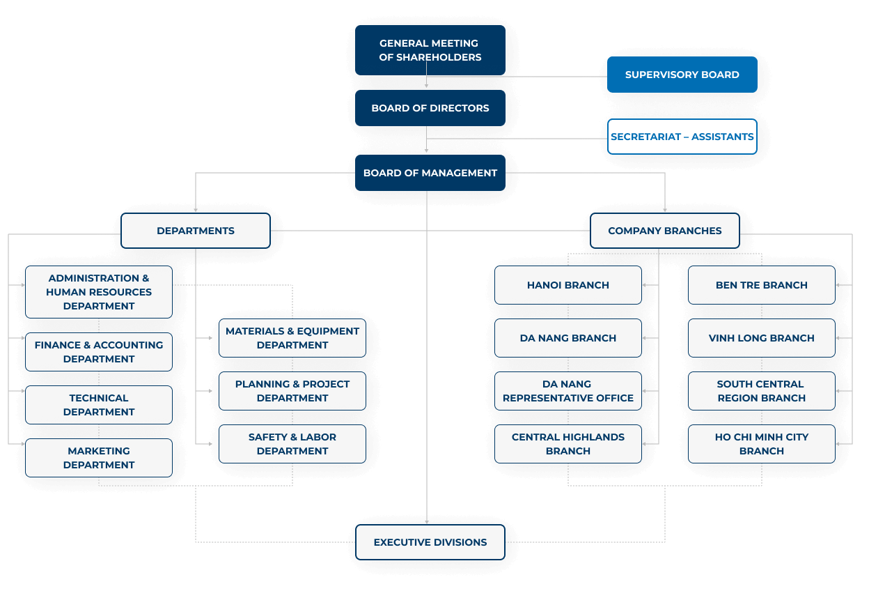
Trung Nam Group
As the DIRECTOR of TRUNG NAM E&C, he searched for markets and managed the implementation of many projects: Phase 1 of the tidal flood solution project in Ho Chi Minh City, Packages XI01, XL02, XL03 of the Hanoi Ring Road 2 project, Package 14XL of the North-South Expressway project, East section Mai Son – National Highway 45, Thanh Hoa province, My Thuan bridge.

















































